Часть 1.
Зачем нужна институциональная теория денег
Часть 4.
Ошибки законодательства и роль экономической теории
"Вещи - это не просто материальные предметы, а материальные предметы, источник ценности которых - их естественные полезные свойства. Источник ценности документов33 (в том числе ценных бумаг) - информация, то есть социальные качества, а не естественные."
В. А. Белов
Возникновение ценных бумаг как особого объекта имущественного оборота связывают с тем историческим периодом, когда люди, получив необходимость перемещать большие количества товаров и денег, столкнулись с отсутствием экономически оправдавшего себя способа такого перемещения.
Выход нашли юристы, уже в VI-V вв. до н.э. догадавшиеся превратить сами документы, удостоверяющие конкретные сделки, в особого рода товар, особую систему ценностей, не совпадающих ни с товарами в собственном смысле слова, ни с деньгами. До тех пор пока документы о сделках выполнялись на глиняных и восковых табличках, папирусе или пергаменте, они не получали широкого распространения.
В VI веке нашей эры в Китае изобретается бумага, а в IX - X вв. рецепт ее производства заносится в Западную Европу. Именно там, в условиях натурального хозяйствования и феодальной раздробленности, чрезвычайно далеких от рыночного хозяйствования, выполненные на бумаге документы по конкретным сделкам получили всеобщее признание и распространение как особые объекты экономического оборота.
Ценные бумаги — это акции, облигации, векселя и другие (в том числе производные от них) удостоверения имущественных прав (прав на ресурсы), обособившиеся от своей основы, признанные в таком качестве законодательством.
Федеральный закон "О рынке ценных бумаг" определяет что, "... ценная бумага .... характеризуется .... следующими признаками: закрепляет совокупность имущественных и неимущественных прав, подлежащих удостоверению, уступке и безусловному осуществлению с соблюдением установленных настоящим Федеральным законом формы и порядка;..."
Определение ценной бумаги содержится также в статье 142 ГК РФ, которая гласит, что "Ценной бумагой является документ34, удостоверяющий... имущественные права..."
Но из этого следует наличие ошибки в ст. 128 ГК РФ, относящей ценные бумаги к вещам, так как документ, являющийся отражением закрепленного в нем обязательственного права, есть обязательство, но не вещь.
Пункт 2 ст. 147 ГК РФ прямо указывает на обязательственную природу ценных бумаг "Отказ от исполнения обязательства, удостоверенного ценной бумагой, со ссылкой на отсутствие основания обязательства либо на его недействительность не допускается".
Под вещами же понимаются материальные объекты внешнего мира. К ним относятся как предметы материальной и духовной культуры, т.е. продукты человеческого труда, так и предметы, созданные самой природой и используемые людьми в своей жизнедеятельности - земля, полезные ископаемые, растения и т.п.
Важнейший признак вещей, благодаря которому они и становятся объектами гражданских прав, заключается в их способности удовлетворять те или иные потребности людей.
Каждому виду правоотношений с различными видами имущества, как правило, соответствует свой вид ценной бумаги, который в свою очередь может участвовать в гражданском обороте.
Таблица 2
| Виды ресурсов | Соответствующие ценные бумаги |
| Земля | Закладная (ипотечное свидетельство), земельный пай. |
| Недвижимость | закладная, приватизационный чек, жилищный сертификат. |
| Продукция | Коносамент, обращающееся складское свидетельство |
| Деньги | облигация, банкнота, вексель, депозитный или сберегательный сертификат, чек и т.п. |
| Фондовые ценности | Акции простые, привилегированные Производные ценные бумаги - деривативы : индексы, опционы, фьючерсы |
Существуют десятки разновидностей ценных бумаг. Они отличаются закрепленными в них правами и обязательствами кредитора (покупателя ценной бумаги) и эмитента (того, кто выпускает ценные бумаги). При этом далеко не все из них имеют особенности при отражении в бухгалтерском учете (можно выделить несколько типов ценных бумаг, имеющих сходные черты).
В соответствии со ст. 143 ГК РФ, к ценным бумагам относятся:
1) государственную облигацию,
2) облигацию,
3) вексель,
4) чек,
5) депозитный и сберегательный сертификаты,
6) банковскую сберегательную книжку на предъявителя,
7) коносамент,
8) акцию,
9) приватизационные ценные бумаги
10) другие документы, которые законами о ценных бумагах или в установленном ими порядке отнесены к числу ценных бумаг.
Облигация — это ценная бумага, удостоверяющая право ее держателя на получение от лица, выпустившего облигацию, в предусмотренный ею срок номинальной стоимости облигации или иного имущественного эквивалента. Облигация предоставляет ее держателю также право на получение фиксированного в ней процента от номинальной стоимости облигации либо иные имущественные права.35 Облигация может предусматривать иные имущественные права ее держателя, если это не противоречит законодательству Российской Федерации. Облигации могут выпускаться государством, а также частными компаниями с целью привлечения заемного капитала36. Облигации, обеспеченные закладной, дают их держателям дополнительную гарантию по потери своих средств, поскольку закладная дает право держателю облигаций продавать заложенное имущество в случае, если предприятие не в состоянии осуществить надлежащие платежи. Однако существуют и беззакладные облигации, представляющие собой долговые обязательства, основанные лишь на доверии к кредитоспособности предприятия, но не обеспеченные каким-либо имуществом. Выпускают такие облигации предприятия с устойчивым финансовым положением.
Вексель — это документ, удостоверяющий ничем не обусловленное обязательство векселедателя (простой вексель) либо иного указанного в векселе плательщика (переводной вексель) выплатить по наступлении предусмотренного векселем срока полученные взаймы денежные суммы.37
Чек — это ценная бумага, содержащая ничем не обусловленное распоряжение чекодателя банку произвести платеж указанной в нем суммы чекодержателю. В качестве плательщика по чеку может быть указан только банк, где чекодатель имеет средства, которыми он вправе распоряжаться путем выставления чеков.38
Сберегательный (депозитный) сертификат — это ценная бумага, удостоверяющая сумму вклада, внесенного в банк, и права вкладчика (держателя сертификата) на получение по истечении установленного срока суммы вклада и обусловленных в сертификате процентов в банке, выдавшем сертификат, или в любом филиале этого банка. Сберегательные (депозитные) сертификаты могут быть предъявительскими или именными. В случае досрочного предъявления сберегательного (депозитного) сертификата к оплате банком выплачиваются сумма вклада и проценты, выплачиваемые по вкладам до востребования, если условиями сертификата не установлен иной размер процентов.39
Акция — это эмиссионная ценная бумага, закрепляющая права ее владельца (акционера) на получение части прибыли акционерного общества в виде дивидендов, на участие в управлении акционерным обществом и на часть имущества, остающегося после его ликвидации.40
Существует также целый ряд вторичных ценных бумаг, закрепляющих права и обязанности эмитента и инвестора по совершению определенных операций с ценными бумагами. К таким ценным бумагам относятся опционы, фьючерсы, инсдексы
Опцион — это краткосрочная ценная бумага, дающая право ее владельцу купить или продать другую ценную бумагу в течение определенного периода по определенной цене контрагенту, который за денежную премию принимает на себя обязательство реализовать это право.
Финансовые фьючерсы — это стандартные краткосрочные контракты на покупку или продажу определенной ценной бумаги по определенной цене на определенную будущую дату. Если владелец опциона может отказаться от реализации своего права, потеряв при этом денежную премию, которую он выплатил контрагенту, то фьючерсная сделка является обязательной для последующего исполнения.
В качестве ценной бумаги, в соответствии с законом и обычаями делового оборота, обычно признается документ, удостоверяющий права на имущество, и который отвечает следующим требованиям:
Обращаемость — это способность ценной бумаги самостоятельно участвовать в гражданско-правовых сделках по упрощенной процедуре, например, путем совершения индоссамента или простой передачей предъявительской ценной бумаги (ст.146 ГК РФ).
Обращаемость указывает на то, что ценная бумага существует как особый товар, который, следовательно, должен иметь свой рынок с присущей ему организацией, правилами работы на нем и т.д. Должны в основной массе принадлежать рынку, быть товарами и те ресурсы, отражением прав на которые являются ценные бумаги.
Доступность для гражданского оборота означает, что бумага должна отображать права на имущество, не ограниченное к товарообороту, как например оружие, лекарственные препараты и т.д.
Унифицированность - ценная бумага должна иметь четко унифицированные реквизиты, определенные законом ( номинал, место выпуска и т.п.). Именно это упрощает обращение товара и придает обращению государственную защиту.
Основоположник российской теории ценных бумаг Н.О. Нерсесов писал в конце XIX века:
"Бумаги на предъявителя (Inhaberpapiere, les titres au porteur) составляют один из видов ценных бумаг. Поэтому считаем полезным изложению учения о бумагах на предъявителя предпослать несколько предварительных слов о юридической природе ценных бумаг вообще. Самый термин "ценные бумаги" (Werthpapiere, les valeurs или les effets) до сих пор не имеет точного определения ни на разговорном языке, ни в законодательстве. Употребляются и другие термины для обозначения понятия ценных бумаг, таковы: процентные, кредитные, денежные, товарные бумаги. Но все они не отличаются точностью. Не всякая ценная бумага приносит определенный процент, как, например, коносамент, фактура, варрант, билеты на проезд по железным дорогам и на пароходах, билеты для входа в театр, концерты и т. п. Другими словами, не всякая ценная бумага процентная. Далее, не все ценные бумаги основаны исключительно на обязательстве, т. е. не все они предоставляют законному владельцу право требования с определенного должника; таковы, например, акции. Следовательно, термин "кредитные бумаги" обнимает не все виды ценных бумаг.
Есть множество ценных бумаг, предмет которых не есть определенная денежная сумма, а какая-либо вещь - таковы все традиционные бумаги: коносамент, фактура, варрант; поэтому несостоятелен термин "денежные бумаги". Наконец, не всякая ценная бумага есть в то же время предмет торгового оборота, как, например, марки обеденные, театральные и т. п.; таким образом, оказывается неточным и термин "торговые бумаги".
В юридической литературе' термин "ценные бумаги" получил довольно широкое употребление, особливо со второй половины нынешнего столетия. Но юристы далеко расходятся между собой в вопросе о понятии этих бумаг. Одни ограничивают понятие ценных бумаг ордерными и безыменными бумагами; другие причисляют к ним и именные бумаги (Rectapapiere), как, например, именные акции. Некоторые исключают из понятия ценных бумаг пассажирские билеты, обеденные марки, билеты для входа на публичные зрелища и т. п. Комментатор общегерманского торгового уложения Hahn причисляет к ценным бумагам даже бумажные деньги, почтовые марки. Известный коммерциалист Thol считает ценными бумагами всякие документы с имущественно-правовым содержанием, так что к ценным бумагам он причисляет фрахтовое письмо, маклерскую записку, заемное обязательство. Endetann считает ценные бумаги за представителей ценностей (Werthtrager). Бумага, говорит он, имеет не реальную ценность в самой ce6e, наподобие всякой другой телесной вещи, а является носителем ценности. Ценность основана на уверенности, что должник (выдаватель бумаги) исполнит обещанное. Следовательно, ценность подобных документов основывается на кредите. К ценным бумагам он относит, между прочим, и государственные бумажные деньги, которые суть также представители ценности, так как заключают в себе возможность реализации (обмена на металлические деньги) в будущем.
Наиболее распространенное определение то, что ценные бумаги суть воплощенное в документе обязательство (Verkorperte Forderungsrechte).
Против этого определения восстает Brunner. Он говорит, что права не могут иметь тела, в котором они воплощаются. Следуя этой теории, необходимо различать телесные и бестелесные права (Korperliche und unkurperliche Rechte). Но это замечание Бруннера является скорее остроумным, чем правильным по существу. Говоря, что обязательство воплощается в бумаге, юристы имеют в виду указать на тесную связь права с документом, на существенное значение этого последнего для права из него вытекающего, то, что высказывается и самим Бруннером на последующих страницах.
Сравнительно большею точностью отличается определение Knies'a. Разобрав отличительные признаки ценных бумаг, он приходит, наконец, к следующему описательному определению: ценная бумага имеет место, когда какое-либо право так тесно связано с документом, что владелец его может требовать осуществления от противной стороны. Как собственность на вещь переходит путем экстрадиции самой вещи, так право требования определенной денежной суммы или определенной вещи, находящейся в чужом владении, переходит посредством передачи ценной бумаги, содержание которой составляет упомянутая денежная сумма или вещь.
Подобное разногласие во мнениях происходит вследствие отсутствия точного определения юридической природы ценных бумаг. Большинство юристов или не останавливаются вовсе на этом вопросе, или же дают не совсем точные определения.
Вместо того чтобы дать определение ценным бумагам в нескольких словах, укажем на их существенные признаки.
Ценные бумаги становятся таковыми вследствие права, заключающегося в документе. Бумага сама по себе не имеет ценности (не считая, понятно, материала); делается же ценной лишь благодаря тому праву, выражением которого она является. Следовательно, сущность ценных бумаг заключается в той связи, которая существует между данным правом и документом.
Итак, первый существенный момент в понятии ценных бумаг тот, что они суть документы о частных правах41. Документ в сфере гражданского права может иметь троякое значение: в вопросе об установлении права, передаче или осуществлении его. Документ, посредством которого устанавливается право, может иметь, в свою очередь, двоякое значение: или он служит простым средством доказательства, внешней формой данного юридического акта, или же он имеет существенное значение для возникновения данного права (corpus negotii), так что без документа нет и права. Для понятия ценных бумаг необходимо, чтобы право находилось в тесной связи с бумагой, чтобы владение документом считалось необходимым условием для достижения той цели, ради которой служит документ. Отсюда вытекает, что документ как простое средство доказательства установления данного правоотношения не может считаться ценной бумагой, если только осуществление или передача права не обусловлены владением документа.
Таким образом, для понятия ценной бумаги необходимо, чтобы документ имел существенное значение или для возникновения, или для передачи, или для осуществления данного права.
Ценные бумаги возникают по преимуществу в интересах облегчения передаваемости или осуществления права, но можно указать и на такой вид ценных бумаг, в которых отсутствует момент циркулируемости их в обороте. Таковы, например, именные акции, переход которых совершается приблизительно по началам cessio. Несмотря на это, они суть ценные бумаги, потому что владение документом считается существенным моментом в вопросе о пользовании правом, связанным с данной акцией. То же самое можно сказать и про другие виды именных бумаг торгового оборота (Rectapapiere).
Указанный выше существенный момент понятия ценных бумаг (с владением документа начинается осуществление прав по нему) обусловливает следующие логические последствия.
1. Свойство кредитора по ценным бумагам основывается на моменте формальной легитимации, т. е. кредитором считается тот, кто имеет собственность на документ, а собственность, в свою очередь, обусловливается добросовестным владением документа. Добросовестное владение является здесь неопровержимым предположением права собственности (praesumptio juris et de jure). Должник, исполняя обязательства в лице владельца, освобождается от дальнейшей ответственности, хотя бы впоследствии оказалось, что документ перешел к владельцу не от собственника. Этот последний имеет только личный иск к непосредственному нарушителю его прав. Например, депозитарий продал находящиеся у него на хранении бумаги на предъявителя или получил по ним удовлетворение от должника. В первом случае на добросовестного приобретателя переносится право собственности на документ и связанные с ним права, а во втором - должник окончательно освобождается от дальнейшей ответственности. Депонент же, чьи интересы были нарушены подобными действиями депозитария, может искать убытки только от этого последнего как непосредственного нарушителя его прав.
2. Ценные бумаги не могут подлежать виндикации по началам гражданского права. Самое применение виндикации к ценным бумагам имеет некоторое иное значение, так как цель подобного виндикационного иска есть не возвращение документа как такового, а приобретение права, тесно связанного с ним. Впрочем, ригоризм этого положения смягчается специальными постановлениями положительных законодательств.
3. В случае потери или уничтожения документа должно прекратиться и самое право, с ним связанное. Положительные законодательства дают возможность в подобных случаях восстановлять прежнее состояние посредством амортизации или погашения утерянного документа и выдачей взамен его дубликата.
4. Владение документом считается необходимым условием и при передаче права по нему, безразлично идет ли речь о передаче права собственности или об установлении закладного права.42
По своей сути ценная бумага есть ни что иное, как односторонний контракт43 заключенный в единственном экземпляре, в котором одна из сторон может быть изменена без согласия другой стороны (свободно обращаемое обязательство). Отметим, что обращаемость - очень важная юридическая характеристика. Отличие обращающейся ценной бумаги (облигации, векселя) от простой уступки долга заключается в отсутствии таких формальностей, как уведомление должника. Покупатель добросовестно, на возмездных началах, приобретает законный титул держателя на обращаемую ценную бумагу, свободную от каких-либо дефектов. По контрасту, простой цедент долга получает только такой титул, каким фактически обладал цессионарий, и подвергается любым искам третьих сторон.
Обращаемость, таким образом, обеспечивает "чистые" отношения между каждым последующим держателем ценной бумаги и эмитентом44.
В подтверждение этой теоретической предпосылки об обращаемости ГК РФ описывает, что не могут удостоверяться ценной бумагой права, неразрывно связанные с личностью кредитора, в частности требования об алиментах и о возмещении вреда, причиненного жизни и здоровью.
Иеринг утверждает, что бумага на предъявителя есть лишь юридически обеспеченное средство к установлению (Begrundung) обязательства45.
Нерсесов приводит теорию одностороннего обещания как источника ценных бумаг на предъявителя: «Ценные бумаги возникают благодаря односторонней деятельности должника. Этот последний изготовляет бумагу, подписывает ее и таким образом создает новую ценность. Условия действительности ценной бумаги должны быть обслуживаемы исключительно по личности должника. Но документ, пока он находится в руках должника, не имеет цены, он есть только кусок бумаги, ценность же получает документ лишь с переходом в руки другого. Воля этого последнего (приобретателя) является привходящей и играет субсидиарную роль, или, вернее, этот второй момент является условием (conditio), при котором данная ценная бумага получает юридическое действие. Таким образом, документ как таковой считается действительным благодаря воле должника, односторонне в нем выраженной, но практическое действие его парализировано до тех пор, пока не перейдет в руки приобретателя»46
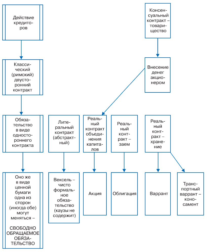
Особого внимания заслуживает то, что подобные контракты - сугубо односторонние, и в них эмитент всегда выдает обязательство, а держатель - всегда - является "кредитором". Необходимо отметить, что реальные контракты такого типа могут быть сразу оформлены в виде ценной бумаги, а консенсуальные - приведены к такому оформлению в результате выполнения "кредитором"-держателем своего (обычно первого) обязательства.
Наши рассуждения можно привести к следующей графической схеме:

Рис. 3 Эволюция контрактов в ценные бумаги
Действительно, из приведенной схемы следует, что:
В подтверждение этого в разделе IV ГК РФ "Отдельные виды обязательств" указано, что ценными бумагами удостоверяются имущественные права, вытекающие из договоров займа (ст. 815-817), банковского вклада (ст. 844), расчета чеками (ст. 877) и хранения на товарном складе (ст. 912).
Необходимо отметить, что права, удостоверенные ценной бумагой, никогда не бывают вещными, а всегда имеют обязательственную природу, поскольку определяют правоотношение между двумя лицами.
"Бумаги на предъявителя суть литеральные контракты современного права.47
"Переводный вексель, assignatio и т.п. правовые отношения, признаваемые и нашим законодательством, доказывают возможность приобретения посторонним лицом права требования из договора, заключенного другими.48
С появлением ценных бумаг облегчилось удостоверение принадлежности прав определенному субъекту (легитимация). Легитимация с помощью ценной бумаги должна осуществляться исключительно формальными способами, что обязывает не принимать во внимание какие-либо иные обстоятельства, даже порочащие обладателя бумаги (в этом заключается свойство публичной достоверности ценной бумаги). Должник по ценной бумаге не вправе проверять, является ли его кредитором лицо, требующее исполнения.Чтобы освободиться от обязанности по ценной бумаге, должнику необходимо совершить исполнение тому, кто отвечает официально установленным формальным признакам.
Так, правомочия по предъявительской ценной бумаге принадлежали фактическому ее обладателю, а правомочия по именной и ордерной ценным бумагам - обладателю соответствующего документа с указанием владельца в качестве первого приобретателя либо индоссата (первоначально именные бумаги, как правило, могли передаваться с помощью индоссаментов на общих основаниях с ордерными бумагами). Поэтому для передачи прав нужно было лишь выполнить процедуру, необходимую и достаточную для дальнейшей легитимации приобретателя прав перед должником по ценной бумаге. Такая передача могла осуществляться путем простого вручения документа (ценной бумаги с индоссаментом или без такового) приобретателю прав.
В любой именной (ордерной) бумаге держатель определен путем указания индивидуального признака стороны - имени или наименования (иногда адреса). И только в предъявительской ценной бумаге признаком наличия права требования к эмитенту является право собственности на носитель - и это исключительный случай. Лишь к этому исключительному случаю применим абзац второй ст. 142 ГК РФ: "С передачей ценной бумаги переходят все ее права по совокупности", так как при недобросовестной передаче именной ценной бумаги, права требования к эмитенту остаются у прежнего держателя ценной бумаги.
Но даже в этом исключительном случае есть аргумент в пользу признания предъявительской ценной бумаги обязательством. Дело в том что само слово "вексель" пришло в русский язык из немецкого языка, где оно звучало очень похоже "weshsel". Первое значение слова "weshsel" - "обмен". В данном случае оно переводилось как "обменная бумага", "то, что можно менять". На английский язык это переводиться как "promissory note". Слово "Promissory" переводиться как "обязательство, обещание", а "note" - "запись, записка, расписка". Отсюда "promissory note" дословно означает "обязательственная запись", "обязующая расписка". В английском языке само понятие сформировалось из природы вещи, в Россию же пришло готовое понятие иностранным (германским) названием, не раскрывающем его природы.
Разбирая эту проблему несколько тщательнее, мы увидим, что ценная бумага на предъявителя - это производная ценная бумага, простейший дериватив.
К сожалению, существование сложных ценных бумаг Гражданским Кодексом РФ не описано, и такие ценные бумаги как фьючерсы, форварды, обращаемые контракты на поставки биржевых товаров, индексные ценные бумаги, и более сложные фьючерсы на индексные ценные бумаги не входят в правовое поле в России.

Рис. 4 Правоотношения, возникающие при обращении именных и сложных ценных бумаги
"Из сделанного нами определения безыменных документов видно, что форма на предъявителя есть последний шаг в историческом процессе облегчения способов передачи обязательств от безусловной непередаваемости обязательств, действовавшей у всех народов на первой ступени юридического развития, до приравнивания их к реальным предметам при посредстве формы на предъявителя должно было пройти много времени.49
Только для такого исключительного случая (ценных бумаг на предъявителя) справедливо следующее высказывание:
"Если рассматривать безыменные бумаги в крайних моментах их существования, т.е. в начале (при возникновении) и в конце (при удовлетворении), то они будут обязательственными отношениями (obligatio); если же рассматривать их в период существования в имущественном обороте (при циркуляции, негоции), то они будут реальными предметами, наподобие всякой res."50
Можно заметить, что при обращении данной "безыменной" ценной бумаги люди пользуются правилами, применимым к вещам, но природа таких бумаг, все равно остается обязательством.
"Когда же приходится иметь дело с бумагами на предъявителя во время циркулирования их в гражданском обороте, то следует к ним применять нормы вещного права. Безыменные бумаги могут быть предметом собственности, владения, заклада и т.п. Приобретение права собственности на них совершается способами, которые имеют место в приобретении права собственности на движимые имущества. Собственность здесь предполагается уже в добросовестном владении; предположение это неопровержимое (praesumptio juris et de jure). Одним словом, в бумагах на предъявителя, как вообще в ценных бумагах, следует различать право на документ от права из документа. Первое обусловливается добросовестным приобретением документа, второе - простым, фактическим владением; первое обсуживается по началам вещного права, второе - по началам обязательственного права.
Юридическое основание возникновения бумаг на предъявителя есть одностороннее обещание должника; для приобретения же права из них необходимо владение документом.
Бумаги на предъявителя суть односторонние формальные обязательства, циркулирующие в обороте, наподобие реальных вещей.51

Рис. 5 Обращение ценной бумаги на предъявителя
(сложное правоотнощение):
первичное право - требование к эмитенту;
вторичное право - вещное на бланк;
обращается по нормам вторичного правоотношения - вещным
"Некоторые из институтов гражданского права стоят как бы на рубеже вещного и обязательственного права. К числу их относятся и бумаги на предъявителя. По некоторым свойствам они подлежат определениям обязательственного права, а по другим - вещного права.52
Повторим ещё раз, что вышесказанное относится только к бумагам на предъявителя и нисколько не применимо к именным бумагам.
"Не ошибемся, если главную причину разнообразия воззрений на юридическую природу безыменных бумаг припишем влиянию господствующей догмы римского права. По теории этого последнего, области вещного и обязательственного права строго разграничены; res и obligatio суть два резко отличающиеся друг от друга юридические понятия. Причисляя бумаги на предъявителя к обязательствам, немецкие юристы видели в то же время невозможность применения к ним всех консеквенций римского обязательственного права. Между тем в праве современных народов такого строгого различия между указанными областями гражданского права не существует.53
Первая ошибка ныне действующего Гражданского кодекса состоит в отсутствии разграничения таких прав, как:
В подавляющем большинстве случаев, стоимость носителя требования (материальной вещи) несоизмеримо меньше стоимости права требования (обязательства), выраженного на этом носителе. Поэтому стоимостью носителя можно пренебречь, применив математическое понятие "о малое". Таким образом, под термином "ценная бумага" необходимо подразумевать право требования - свободно обращаемое обязательство, выраженное на некоем носителе (как правило, бумажном).
Ценными бумагами в юридическом смысле являются документы, которые ценны не как материальные предметы в силу своих естественных свойств, а в силу содержащегося в них права на некоторую ценность.
Как правильно подчеркивает Д.В. Мурзин, "Ценная бумага представляет ценность не сама по себе, даже являясь материальной вещью, а служит инструментом для определения сущности и объема передаваемых прав54
Второй ошибкой является распространение специальных вещных правил обращения ценных бумаг на предъявителя на все другие ценные бумаги. Мурзин, проанализировав признаки ценных бумаг, пришел к выводу, что "понятие ценной бумаги в ч. 1 п. 1 ст. 142 ГК РФ относится, пожалуй, только к ценной бумаге на предъявителя, а исключения настолько преобладают, что делают исключением из общего правила саму догматическую дефиницию55
Еще Шершеневич считал, что нельзя именные ценные бумаги называть вещами56, а Саватье полагал, что только запись в соответствующих книгах передает право, представленное в именной ценной бумаге.57
Действительно, именные ценные бумаги не обращаются по принципу "право на бумагу", так как право четко закреплено между двумя вполне определенными лицами.
Необходимость придания имущественным отношениям большей динамики вызвала появление правовых конструкций, которые, позволили включить права в имущественный оборот наподобие реальных вещей. Для обозначения этого явления обычно используют выражение "право овеществляется в бумаге" или аналогичные ему. Но, по словам М.М.Агаркова "этой формуле нельзя придавать значение большее, чем образному выражению... не обладающему той степенью точности, которая необходима в юридических построениях".58
Л. Эннекцерус же уточнил: "В именных бумагах право на бумагу, как на документ, следует за тем правом, которое выражено в бумаге, напротив, при бумагах на предъявителя и ордерных бумагах право, вытекающее из бумаги, следует за правом на бумагу, как на документ".59
Скловский, описывая исторический приоритет вещных прав перед обязательствами, отмечает: "Обязательственные права в известных случаях пользуются фикцией вещи, конструируя бестелесные вещи и создавая на этой почве "право на право"60
Касаясь точки зрения "право на бумагу, и право из бумаги", необходимо отметить, что более корректной выглядит формула "право на носитель и право из носителя", где носители могут быть:
Но записи в компьютере, такие как
имеют вещное выражение только для одного лица - осуществляющего фиксацию имущественных прав - и не могут быть переданы другим сторонам, поскольку только собственник компьютера, содержащего носитель информации (жесткий диск), на котором ведется реестр записей, имеет вещное право собственности на этот носитель информации.
Из этого следует, что для лица, не осуществляющего фиксацию имущественных прав в сделке, это право не имеет вещного, материального выражения.
При внесении ценных бумаг на банковский счет "депо" их переход из осязаемых - материальных (на бумажном носителе) в неосязаемые - нематериальные (безналичные - в виде записи по счету "депо"), не меняет сути ценных бумаг, их природы и ценностного содержания. Меняется лишь носитель, на котором они отображены.
Имущественные права, отраженные в обязательстве, не изменяются при смене носителя обязательства.
При этом принцип "право из бумаги" абсолютно неприменим для именных каузальных ценных бумаг, поскольку абсолютно все равно у кого эта бумага находится и существует ли она вообще, поскольку главенствующую роль в данном случае приобретает запись, произведенная в реестре лица, обязанного по данному правоотношению, а не запись на ценной бумаге.
Данный принцип также никогда не будет применим для безналичных, бездокументарных ценных бумаг, поскольку таковые не имеют носителя, выраженного для держателя права. И именно в таких бумагах принцип главенства реестра становиться исключительным.
Кроме того, используя логический прием рассуждения а contrario («от противного»), можно логически вывести, что, если существует вещное право собственности на свой бумажный экземпляр договора, например займа, то заем — вещное право, что неверно. (Если из А следует Б, где Б = ложь, то А = ложь.)
Таким образом, мы несколькими методами выяснили, что ценная бумага - не вещь, но вид контракта (договора).
Для всех критиков данной точки зрения предлагается вопрос: каково кардинальное различие между договором (контрактом) займа и облигацией, позволяющее отнести договор займа к области обязательственного права, а облигацию - к области вещного права?
Ответ заключается в том, что нет никакого кардинального различия и подтверждение этого содержится в ст. 816 ГК РФ: "В случаях, предусмотренных законом или иными правовыми актами, договор займа может быть заключен путем выпуска и продажи облигаций."63
Копирование информации данного сайта допускается только при условии указания ссылки на сайт
Copyright © 2026 Грибов А.Ю. Все права защищены