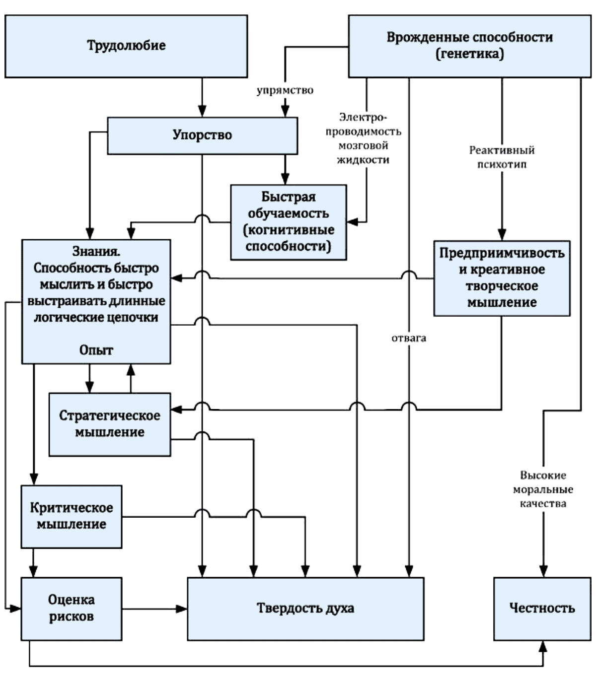
В своей предыдущей книге «Интеллектуальный капитал предпринимателя» я вывел несколько обязательных черт, которыми должен обладать успешный предприниматель. Они обозначены на нижеприведенной схеме.

Как выяснилось при ее обсуждении с большим количеством рецензентов, такие черты, как образование, трудолюбие и отвага понятны всем. А о фундаментальной важности для успеха критического мышления и восприятия информации большинство людей, к сожалению, не догадывается.
Между тем, по моему личному опыту, умных, трудолюбивых и смелых людей, слава богу, у нас много. А как раз людей, умеющих критически воспринимать информацию, катастрофически мало. А ведь это неотъемлемое, подчеркиваю, неотъемлемое качество не только для успешности, но и вообще для выживания человека в наше время, которое характеризуется как информационная эпоха человечества.
Поэтому данная книга будет полезна гораздо большему кругу читателей, чем предыдущая.
Она, конечно, будет полезна для предпринимателей, принимающих экономические решения, как на основе управленческого учета, так и на основе анализа внешней рыночной среды.
Она будет полезна для риск-менеджеров, вычисляющих риски бизнесов, и для сотрудников служб, анализирующих «модели угроз».
Она будет полезна для любого человека, задумывающегося о необходимости обеспечить безопасность и благополучие своей семьи, как в физическом, так и экономическом смысле.
Копирование информации данного сайта допускается только при условии указания ссылки на сайт
Copyright © 2026 Грибов А.Ю. Все права защищены